Verwaltung
Der Erfolg der Selbstverwaltung ist geprägt von der Zusammenarbeit ehrenamtlich tätiger Zahnärztinnen und Zahnärzte als Referenten, in Ausschüssen und Organen der BLZK und den hauptamtlich tätigen Mitarbeitern in der Verwaltung.
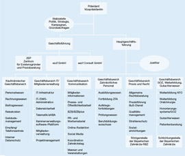
An der Spitze der Verwaltung der Bayerischen Landeszahnärztekammer stehen Ass. jur. Sven Tschoepe, LL.M., Hauptgeschäftsführer, und Dipl.-Volkswirt Stephan Grüner, Geschäftsführer. Das Justitiariat leitet Ass. jur. Michael Pangratz.
Die Aufgabenerfüllung der Verwaltung gliedert sich in sechs Geschäftsbereiche:
- Geschäftsbereich Kommunikation
- Geschäftsbereich Praxis und Recht
- Geschäftsbereich Zahnärztliches Personal
- Geschäftsbereich GOZ, Weiterbildung, Gutachterwesen
- Kaufmännischer Geschäftsbereich
- Geschäftsbereich IT/Mitgliederverwaltung

Hauptgeschäftsführung
Ass. jur. Sven Tschoepe, LL.M.
E-Mail senden

Geschäftsführung
Dipl.-Volkswirt Stephan Grüner
Zugeordnete Aufgabengebiete
E-Mail senden

Justitiar
Ass. jur. Michael Pangratz
E-Mail senden

Geschäftsbereich Kommunikation
Christian Henßel
E-Mail senden
Zugeordnete Aufgabengebiete

Geschäftsbereich Praxis und Recht
RA Rudolph Spaan, LL.M.
E-Mail senden
Zugeordnete Aufgabengebiete

Geschäftsbereich GOZ, Weiterbildung, Gutachterwesen
RAin Susanne Ottmann-Kolbe
E-Mail senden
Zugeordnete Aufgabengebiete

Geschäftsbereich Zahnärztliches Personal
RAin Nuray Civeleker
E-Mail senden
Zugeordnete Aufgabengebiete

Kaufmännischer Geschäftsbereich
Michael Reinfelder
E-Mail senden
Zugeordnete Aufgabengebiete
- Personalwesen
- Rechnungswesen
- Reisekosten
- Unternehmensorganisation
- Gebäudemanagement
- Empfang/Telefonzentrale

Geschäftsbereich IT/Mitgliederverwaltung
Michael Hirtreiter
E-Mail senden
Zugeordnete Aufgabengebiete
- IT-Infrastruktur
- IT-/DMS-Administration
- Datensicherheit
- Telematik/eHBA
- Kammerverwaltungssoftware-Plattform
- Mitgliederverwaltung
- Projektmanagement

Stabsstelle Politik, Strategie, Kampagnen, Grundsatzfragen
Julika Sandt
E-Mail senden
Zugeordnete Aufgabengebiete
- Interessenvertretung
- Strategie
- Parlamentarische Kontaktpflege
- Politische Kommunikation
Anfahrt
Größere Karte anzeigen